
当前位置:首页>>必威电竞app下载安装>>特殊类型考试>>通知公告
根据《关于做好2023年公安普通高等院校招生工作的通知》(新公办〔2023〕91号)要求,2023年公安普通高等院校公安专业面试、体检和体能测评具体工作安排如下:
政治考察合格考生于6月17日至19日携带有效居民身份证件、普通高考准考证、一寸免冠蓝底照片4张及相关材料表格参加面试、体检和体能测评。
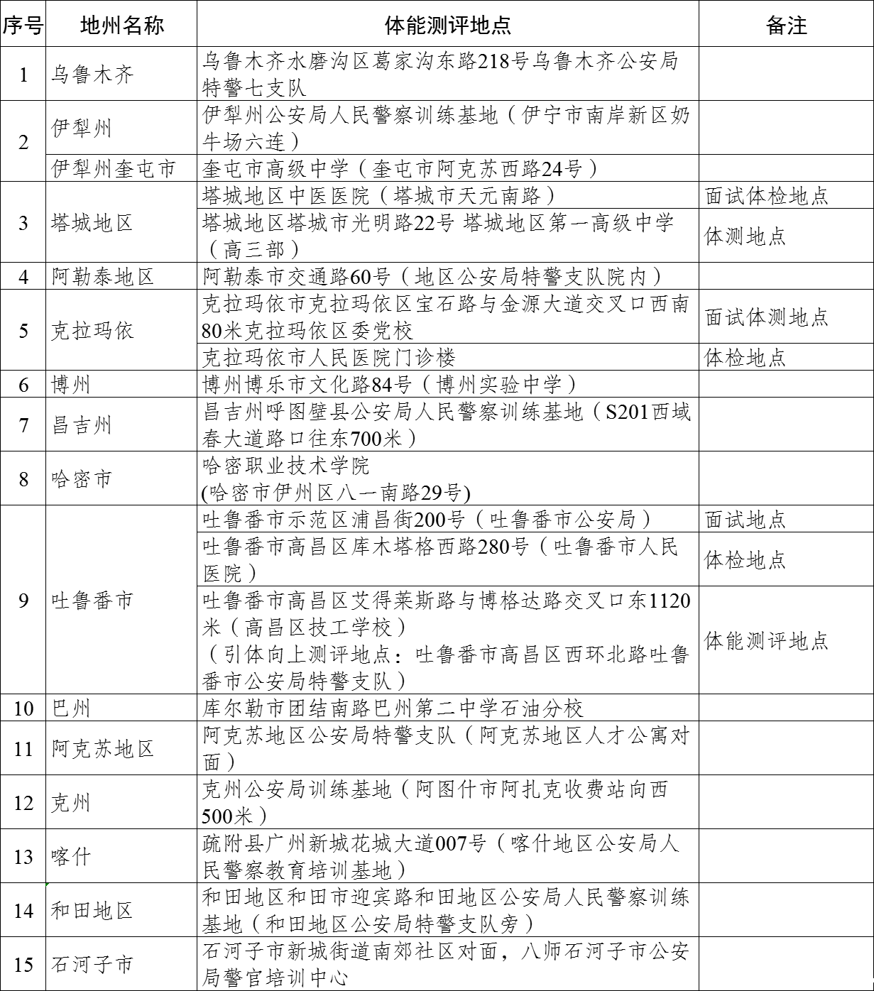
各地(州、市)面试、体检和体能测评地点安排如下:

凡报考公安院校公安专业的考生,须在指定时间、地点参加政治考察、面试、体检和体能测评。考生如未参加政治考察、面试、体检和体能测评的,一律视为自动放弃。政治考察、面试、体检或体能测评结论不合格的,不得录取为公安院校公安专业学生。
自治区公安厅政治部联系电话:0991-5586054。